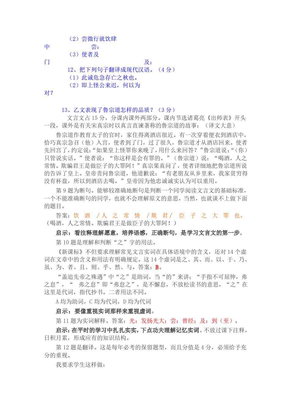
摘要:本文探讨了数字时代的机遇与挑战。随着科技的快速发展,我们正在进入一个以数字为核心的时代,其中机遇与挑战并存。通过探索数字世界的各种可能性,我们得以发现新的机会和趋势,如智能技术、电子商务等。我们也面临着数据安全、隐私保护等挑战。我们需要不断探索和创新,以应对数字时代的机遇和挑战。
本文目录导读:
随着数字时代的来临,我们的生活和工作方式正在发生深刻变革,在这个变革中,关键词如“果中使办”、“正读界向”和“是门”,不仅代表着新的技术趋势,也揭示了新的机遇与挑战,本文将深入探讨这些关键词背后的含义,以及它们如何影响我们的生活和工作。
二、果中使办:智能科技的果实如何改变我们的工作方式
“果中使办”可以理解为从智能科技的成果中寻找解决问题的方法,随着人工智能、大数据等技术的不断发展,我们的工作方式正在发生翻天覆地的变化,智能科技的果实已经渗透到各行各业,为我们提供了更高效、更便捷的工作方式。
智能语音助手可以帮助我们处理日常行政事务,智能数据分析工具可以帮助我们做出更明智的决策,这些智能科技的果实不仅提高了工作效率,也让我们有更多的时间和精力去关注核心业务,这也带来了挑战,我们需要不断学习和适应新技术,以便更好地利用这些智能科技的果实。
正读界向:正确解读信息趋势,把握未来方向
在信息爆炸的时代,“正读界向”意味着我们需要正确解读信息趋势,以把握未来的方向,随着社交媒体、自媒体等新媒体形式的兴起,信息呈现爆炸式增长,我们需要具备辨别真伪信息的能力,以及从海量信息中提炼有价值信息的能力,我们才能在激烈的竞争中保持领先地位。
为了正确解读信息趋势,我们需要关注行业动态,了解新技术、新思想的发展趋势,我们还需要具备批判性思维,对信息进行独立思考和判断,我们才能在这个充满机遇和挑战的时代中立足。
是门:探索新时代的入口,开启新的机遇
“是门”可以理解为新时代的入口,在这个时代,各种新技术、新思想层出不穷,为我们提供了无数的机遇,我们需要积极拥抱这些机遇,以开创更美好的未来,区块链技术、元宇宙等新兴领域为我们提供了无数的机会,我们可以通过学习和研究这些新技术,掌握新的技能和能力,以适应这个快速变化的时代,我们也需要关注全球发展趋势,以便在全球范围内寻找更多的机遇。
“是门”也意味着我们需要面对各种挑战和困难,在这个时代,竞争日益激烈,我们需要具备创新意识和冒险精神才能抓住机遇,同时我们也需要不断学习和适应新技术和新思想的发展以便更好地应对未来的挑战和困难,因此我们应该保持开放的心态积极面对未来的挑战和机遇努力成为新时代的领跑者而不是落伍者。
在这个数字时代变革的大背景下,“果中使办”、“正读界向”和“是门”这三个关键词代表着新的机遇与挑战,我们需要积极拥抱新技术和新思想的发展不断提高自身的技能和能力以适应这个快速变化的时代,同时我们也需要正确解读信息趋势把握未来的发展方向以便在全球竞争中保持领先地位,最后我们应该保持开放的心态积极面对未来的挑战和机遇努力成为新时代的领跑者,只有这样我们才能在数字时代的浪潮中游刃有余抓住更多的机遇迎接更大的挑战创造一个更加美好的未来。






陇ICP备16003143号-3
陇ICP备16003143号-3
还没有评论,来说两句吧...